隨著時間的消逝2013已經走了,2014年元旦節到了。這個時候最高興莫過于我們這些小店主。節日購物的人會比平時高上幾倍。如果你夠聰明肯定會抓住節日的機會做各種營銷活動。我們做活動的同時是一定要做關聯銷售的,不能讓我們的流量白白流失了,今天就來分析關聯營銷是如何做的。
合適的形式與選款方法
1.同類推薦的形式
1)可用主題:您可能還喜歡、同類熱銷寶貝、相關寶貝等等。
2)見效指數:五星。因為買家大多數情況下是沖著他們喜歡的功能點、屬性而點擊一個寶貝進入詳情頁,越是接近他們的購買目標,關聯銷售的幾率越高。
3)選款方法:首先把功能相同的寶貝相關聯,例如:在“無袖羊毛背心”這款寶貝下,推薦其他幾款“無袖羊毛背心”,在“純棉長袖襯衫”這款寶貝下,推薦其他幾款“純棉長袖襯衫”;
其次產品屬性要相同或相近,例如:紅色米奇拎包—紅色拎包、1.2米咖啡色辦工桌—1.2米深色辦公桌;
最后價格要相當,例如:39元的打底褲—20-50元之間的打底褲、128元的潔面乳—100-150之間的潔面乳、380元的羽絨服—300-500之間的羽絨服。
一般而言,推薦寶貝的價格與主寶貝相比,有一定的上下浮動對銷售影響不大,但要注意一個細節,低價格的產品中,推薦比之更低價的寶貝為主,向上浮動的幅度盡量小。
中等價格的產品中,偏低和偏高的產品數量差不多為好,價格浮動可以比底價產品大一些。
高價格產品中,推薦價格偏低的寶貝數量不宜太多,而以偏高的產品為主,因為能接受這種價格水平的買家更追求品質和虛榮心,所以適當把利潤空間提高一點,價格浮動也可以大一些。
2.搭配賣的形式
1)可用主題:搭配套餐、搭配減價、搭配折扣、加X元換購等等。
2)見效指數:四星。主要通過對相同生活場景的想象與運用,推薦買家可能會同時購買的寶貝,成倍地提高信譽和客單價。
3)選款方法:首先盡量把功能互補的產品相關聯,例如:毛衣—圍巾—帽子、文胸—系帶—收納盒、水族箱—過濾器—打氧棒—硝化菌等等;
其次給予一定的價格刺激,例如:選擇套餐中的任意兩件享受八折優惠,購買套餐全部產品享受七折優惠同時包郵等等。但要確保有一定的利潤空間。
3.熱銷推薦的形式
1)可用主題:熱銷排行、熱賣推薦、HOT搶購、鎮店之寶、限時秒殺、團購等等。
2)見效指數:四星。
3)選款方法:首先要以功能相同或相近為大前提,其次要有一定的銷量支撐。例如在銷量偏低的寶貝中,推薦幾款同類下銷量較高的產品,同時也可以給予一定的價格刺激。
4.好評推薦的形式
1)可用主題:好評寶貝推薦、好評展臺、口碑產品推薦等等。
2)見效指數:四星。
3)選款方法:首先要以功能相同或相近為大前提,其次要有一定的好評支撐。例如在評價偏低的寶貝中,推薦幾款同類下評價很好、分數較高的產品,同時也可以給予一定的價格刺激。
這種方式與熱銷推薦一樣,都屬于在沒有優勢的寶貝中推薦有優勢的產品,做到取長補短、轉移買家視線,流量不浪費。
5.情感嫁接的形式
1)可用主題:別忘了給父親也帶上、別忘了偉大的母親、親您的孩子可能正需要等等。
2)見效指數:三星。
3)選款方法:首先要立足于家人之間的情感聯系,例如新婚夫婦買電視機、冰箱等大家電,可以在寶貝中推薦幾款小家電,噱頭為“親,天冷了,別忘記關心一下父母哦”,然后放一些取暖器、凈水器之類的小電器。
再例如母嬰店鋪,可以在多功能上衣的寶貝描述中推薦幾款孩子的尿褲、奶瓶、紙巾等產品。再例如珠寶首飾店鋪,可以在結婚鉆戒中推薦幾款黃金小首飾,作為新婚夫妻感謝母親的禮物。
其次要注意一定的價格層次,主寶貝價格偏高,推薦寶貝價格偏低,這樣更容易見效。
當然,這種形式比較適合于部分行業,對于某些行業而言可能很難找到這樣的噱頭。
推薦寶貝數量控制
一般而言,數量控制在6-9款比較合適,多了會引起買家反感,過猶不及。對于女裝類店鋪而言,還有被降權的風險,如果在描述上方推薦過多的寶貝,或者占用太大的篇幅,可能會影響搜索排名。當然了,這對于其他類目的店鋪沒有風險。搭配賣的形式,寶貝數量可能更少一些為好,2-4款為宜。
展示位置的發布
1.寶貝一一對應效果最好
就是以每一款寶貝為主寶貝,分別去選擇一組專門為它而推薦的寶貝,這就是所謂的精準關聯營銷了。
2.類目一一對應效果其次
就是以一個類目的寶貝為主寶貝,在這個類目下,所有寶貝中,都推薦同一組關聯寶貝。這種展示效果肯定比不上第一種了,會大打折扣的。目前大約有10%的買家采用這種方式。
3.全店統一效果最差
就是在全店所有寶貝中都推薦同一組關聯寶貝,因為這種方法最簡單快捷,所以80%以上的賣家都在采用,但是這也是為什么我們開篇說有那么多賣家覺得關聯營銷沒效果的根本原因!
借助活動來做關聯營銷
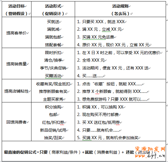
不同的活動形式能達到不同的活動目標,不同的活動在規則上也會有所不同,我們把平時經常看到的各種促銷活動形式在下面的表中做一個統計和歸納,使之變得一目了然,以便大家理解和記憶。

我們經常參加的官方活動通常是以打折、包郵和抵價等形式為主,例如:雙十一、雙十二、聚劃算、淘金幣、天天特價等,我們可以根據需要,在一個官方活動中搭配多個店鋪活動,會有利于提高活動的轉化率和客單價。
例如:在淘金幣活動中搭配滿包郵和滿減活動,或者在聚劃算活動中搭配清倉、買贈和滿贈活動。
關聯營銷要有的放矢
前面我們通過統計和歸納,整理出了不同的活動目標對應的活動形式,回歸到運營目標上來說,大家最關心的無非是以下四個問題:
1、如何讓來看的人更多(瀏覽量)
2、如何讓來的人都購買(轉化率)
3、如何讓買的人買更多(客單價)
4、如何讓買過的再來買(復購率)
那么,參加活動已經在一定程度上解決了第一個問題,我們需要思考的,是如何通過這次活動,實現后面的一個或多個目標。

如圖所示,不同的活動形式可以幫助我們達到不同的運營目標,那么,在官方活動中,除開主活動常見的打折、包郵和抵價形式以外,我們可以圍繞刺激購買和刺激多買這兩個目標,來設計與之關聯的店鋪活動。
讓關聯營銷引爆消費
關聯的目的分兩種:1.要求轉化、利潤;2.帶動下一個爆款。
關聯的參數:
1毛利—利潤
2客單價—營業額
3筆單數—打造爆款
先人我們看看,你們常規的關聯營銷的數據是怎么樣的:
由于沒有詳細的數據支撐,掌柜們的關聯營銷只能靠猜,最好的情況也就是這樣了,費了九牛二虎之力也僅能得到這樣模糊的結果,對關聯營銷的操作沒有什么指導的價值。
常用的4種關聯營銷手段(互補產品搭配套餐、推薦關聯購買、同質產品多選一、羊群效應),將寶貝進行關聯。而我們需要的對關聯營銷有指導意義的數據是這樣的:
通過分析數據我們看到每種關聯所占的比例如何打造精細化的關聯營銷,我們可以看下面一則數據實例。

以上表為例。從上表我們得知該店鋪:互補產品隱性推薦是賣的最好的關聯組合。
于是,我們根據數據的指導,對寶貝頁的裝修進行以下調整,做到有的放矢,關聯寶貝的聯合使用,拉開戰場的寬度,充分應用常用的4種關聯營銷手段,從而打出一組漂亮的關聯營銷組合拳。

我們可以將這種關聯營銷思路、方法應用到同類型的寶貝上(實際定價需按照產品本身的而定),提高客單價,讓一個流量創造更多利潤。
樂發網超市批發網提供超市貨源信息,超市采購進貨渠道。超市進貨網提供成都食品批發,日用百貨批發信息、微信淘寶網店超市采購信息和超市加盟信息.打造國內超市采購商與批發市場供應廠商搭建網上批發市場平臺,是全國批發市場行業中電子商務權威性網站。
本文來源: 網店節日營銷活動必備利器:關聯營銷如何開展




