網商MBA已經走入第四期,作為網商中的佼佼者,來自四面八方的學員為了相同的目標集結這里。他們希望通過一周的時間安靜投入的去沉淀,認識一些網商朋友,交流心得,彼此鼓勵,在各自的網商之路上繼續書寫輝煌。畢業答辯作為課程的最后一環,充滿亮點,答辯準備期的團隊協作,答辯環節的針鋒相對,觀點碰撞后的恍然大悟。本期《賣家》獨家記錄第四期的畢業答辯,速覽這一期的網商瞬間。相信對于每一位網商而言,無論你是否身在這個課堂,都可以感受到網商的豪情和睿智。
答辯組成員
評委會成員
萬善(淘寶大學及校園活動主管)
杜立江(衣品天成旗艦店)
阮華君(長生鳥fenix旗艦店)
答辯題目
案例(一)
這是一家線下知名休閑服飾品牌開設的商城旗艦店。該品牌在全國各地有4000多家專賣店,年銷售額超過百億。商城旗艦店開設時間近10個月,從最初的幾個人,發展到目前40幾個人;從最初每天銷售上千元,到目前每天銷售3~5萬元,在參加推廣活動的情況下,每天銷售可達幾十萬甚至過百萬元。公司有把網上銷售做大做強的決心,但在運作過程中仍然遇到很多問題,成為發展的瓶頸。
存在問題:
1.人力資源問題:公司缺乏具有豐富電子商務經驗的領軍人物。如何進行隊伍建設?自己培養還是空降?自己培養的話,有哪些好的培養渠道?空降的話,會有什么問題?
2.轉化率問題:該店每天UV大約3~5萬,但轉化率只有1%左右。有推廣活動時,轉化率反倒大幅提高,業績波動非常大。轉化率低的主要根源在哪里?怎么才能有效提高轉化率?
3.分銷問題:該店打算引入網上分銷,但會不會造成混亂(比如貨品管理、定價體系等)?如何避免?是將貨品批發給分銷商合適還是代發貨的模式更好?如何進行分銷商的管理?
案例(二)
某公司主要設計、生產(面料自行采購,代工)、銷售男裝。2008年~2009年經營淘寶C店,銷售非自有品牌,2010年進駐商城,開設旗艦店,開始經營自主品牌。公司目前有員工20多人,其中設計1人,生產跟單1人,A店店長兼售后1人,客服4人,B店店長兼售后1人,客服4人,代理部1人,美工2人,數據分析1人,客戶維護2人,發貨部3人,質檢2人,財務兼人力資源1人。2009年C店交易額800萬,廣告投入80萬元,2010年目標完成銷售額2000萬元,廣告投入300萬元,到6月完成銷售額600萬元,廣告投入50萬元,7月開始進行人員擴容和人員調整,大致架構為:

存在問題:
1. 如何建立品牌和自己的設計體系?
整個團隊對服裝設計生產環節幾乎一無所知。2010年春季開始涉足設計生產環節,6月份開始設計人員到位,準備下半年發力,但對品牌建立、設計都是摸著石頭過河,如履薄冰!
2. 如何建立自己的供應鏈方案?
創始人和2009年前團隊對設計、面料、制版、生產完全一無所知,設計生產人員全部是后期組建,這個隊伍的實際能力還沒有經過實踐檢驗,同時原來以批發市場為依托,幾乎沒有庫存,現在開始庫存加大,供應鏈整合非常擔心。
3. 如何合理設定2010年下半年到2011年上半年的推廣方案(包括思路,預算,方式等)
推廣方式在2009年包括2010年上半年都是以直通車為主,而且直通車的投放非常粗放,效果持續走弱,廣告占比太高,沒有形成良性的發展趨勢,回頭客比例太低。雖然準備成立營銷部,但專業人員非常欠缺,主要以內部人員的調崗解決,對下半年的營銷和廣告投放計劃沒有底。
答辯流程
答辯要求:
請仔細閱讀案例的內容及問題并進行探討(針對6個問題都要有所準備),之后將通過抽簽確定該組需要答辯的選項,并將探討的內容結果表現在紙上。答辯環節,當輪到答辯次序后,請全組上臺,由小組發言人發言闡述。全組接受評委組及其他組的提問。
答辯評選標準:
1、答辯的內容是否是“干貨”,是否具有可實施性
2、內容是否全面、深入,經得起評委和學員提問考驗
3、內容表達是否具有邏輯性,團隊成員是否積極表現
答辯程序:
1、請各組組長上臺抽簽答辯次序
2、內容討論及展現到紙上(20分鐘)
3、每組上臺內容闡述10分鐘
4、答辯10分鐘(評委和學員提問)
5、在所有組都結束后,每組做總結陳詞(2分鐘)
答辯環節
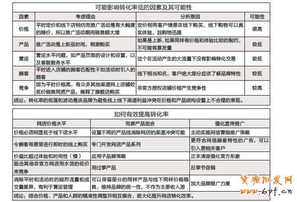
我們認為影響轉化率的因素分別有:價格、產品、營運、顧客、競爭。具體分析如下表:

綜上,雷幫認為該店鋪轉化率低的根源是網店價格。考慮到也許是平時定價和線下店相仿而推廣活動是有大幅度的降價,所以推廣活動期間銷售額大增。轉化率的低落和波動是該品牌為避免線上線下渠道利益沖突在價格和產品結構設置上不合理的表現。建議在產品價格、產品結構、精準性推廣方面多下功夫,可以實現網店轉化率的提升。
大唐會通過一個循環的閉環來闡述推廣方案的問題。
1)數據分析
網站流量、銷售、客戶數據分析:對過去的網站流量數據、銷售數據及客戶數據進行分析,分析現有客戶的定位、客單價、客戶地區分布、客戶客戶年齡等信息。
直通車數據分析:對2009~2010年上半年的直通車各關鍵字的投放數據進行分析,剔除跳失率過高的關鍵字,為后期的關鍵詞優化提供數據支持。
2)目標設定
營業額3000萬:根據公司2009年業績,結合2010年業績增長情況,綜合淘寶增長速度,2010年7月~2011年6月營業額目標設置為3000萬元
推廣費用400萬:2009年推廣費用占比10% ,2010年1~6月推廣費用占比8.3% ,考慮到2010年起開始創立自有品牌,建議采取品牌推廣與促銷并重的方式,推廣費用設定為400萬,占比13.3% 。
3)推廣思路
4)問題分析
5)費用預算

供應鏈解決方案:
團隊認為供應鏈是電商非常重要的一環。如果是一個完全沒有供應鏈的工廠或者一個品牌擁有商,想要走到上游做供應鏈的話,可以分為三個階段:初期、成熟期、未來規劃。
初期初定為1~2年,可分為兩種方案。第一種方案是建立自己的組織架構,比較適合于品牌擁有商,這是要求商家自己要把握的,不是分包出去的。組織結構分為四塊:設計、面料、制版、生產。第二種方案是外包車縫100%。
成熟期3~5年,當公司發展到發貨量已經很大、半人肉狀態已經無法運營、不能滿足網絡市場需求的時候,需要引入ERP系統。生產物料控制系統PMC(Production Material Control)來追貨期、跟進度和談價,物料需求計劃系統MRP(Material Requirement Planning),這個系統在第二期翻單非常重要。生產建議是50%的車縫外包、50%的自主經營。
未來規劃期5年左右,有兩種方案,一種像美特斯•邦威一樣,100%全部車縫外包。一種如果想擁有自由上游生產基地的話,70%自營30%外包,來應付淡季、旺季的生產需求。
具體剖析如下:
設計:都說招人難,那么具體看你想要招什么樣的人。如果你是招聘那種很有經驗的設計人員,那么空降兵是一種。另外一種選擇是有1~2年的工作經驗的奮斗男女。這里有優點也有缺點??战当?,優勢是經驗豐富,帶隊絕對沒問題,弊端是他未必適應你的品牌文化,公司背景不夠大,留不留得住要看管理者的個人魅力了。如果是非空降兵的奮斗男女,有一定經驗,可能進展的稍微慢一點。要求:1)Photoshop、CorelDRAW兩種設計軟件必須擅長; 2)經常參加國內外的時尚秀;3)具備捕捉市場的能力,如果能買到暢銷版那也是一個buyer的能力;4)跟工廠交流無障礙。
面料:分為面料開發和面料采購,分開可以避免采購拿回扣的問題。面料開發,需要對面料非常熟悉,學校畢業的也可以,最好有3~5年的工作經驗,了解一件衣服要用多少種物料,懂得建立一個面料系統,系統需要清晰記錄面料成分、技術指標等參數。面料采購則需要建立供應商系統。一種面料至少要有3種以上的供應商(當然如果可以掌控的話供應商越多越好),然后對供應商進行分類,主要依據價格、交貨期、質量、配合度來分類。供應商系統建立好后,不同的時期選擇供應商參考的首要權重并不相同。比如,如果是翻單產品,時間緊急,貨期就是選擇供應商的首要因素。如果是要推下一季的新款頭單,時間比較充裕,那么價格、質量就是主要考慮的因素。
制版:制版師通俗來說就是指裁縫師傅、紙樣師傅。如果聘用一位非常有經驗的制版師傅,需要滿足以下條件:1)需要5年以上的工作經驗;2)懂得設計,能出紙樣;3)有一定的車縫工藝能力;4)具有理解設計的能力。
生產外包:我非常不建議在前期找一位非常有經驗懂生產的人來全面把控生產。因為在生產這個版塊,對負責人充分的放權,前期建立供應鏈才沒有問題。但為了避免此人帶走整套流程成為日后自己的競爭對手,一般建議找一位僅在生產車縫方面有足夠經驗的人就可以了。條件:1)原料QC(物理測試、化學測試);2)Inline QC(裁片QC、生產進度QC、尾查QC)。QC如果需要進駐工廠,最好有5個人輪崗,否則只有一個QC很容易被工廠俘虜掉。
未來規劃:最好100%外包車縫,抓住核心團隊。如果想要開拓生產線,做頭單就可以。不需要為開拓生產線分散太多的精力。
有同學反映說,找工廠合作的頭單是爆款,但想翻單的時候工廠很牛不太搭理。遇到這種情況的建議是,核心抓在自己手上,找一個30~50個只做車縫的微型工廠,他們肯定會接單。有足夠的生產經理和QC幫你開拓供應商源,如果沒有,永遠是找不到合適的供應商的。
關于解決庫存的策略,不同公司有不同解決辦法。以一家內衣商家舉例,最初的頭單是限量生產的。作為內衣行業。3個月為一個周期,200~300件是一個基數。翻單是根據ERP來維護,在頭單后5天后來計算翻單量。
西天取經幫認為,品牌建設主要從品牌定位、包裝、推廣三方面著手,并需要制定較為嚴格的成長計劃。設計體系方面則主要完善人員配備,梳理清晰工作流程。
市場定位:要了解自己的對手,找準自己的位置,放大自己的優勢。案例中的公司已有兩年的客戶資源,風格已經確立,不用完全改變,不然會讓以前的客戶很不習慣。同時也要認清自己的劣勢,C轉B過程中,有生產和設計的劣勢。
品牌包裝:確立市場定位后,給品牌找到靈魂,給品牌找到名字。案例中沒有策劃人員,建議可以和專業的公司來合作。
成長規劃:B店,新上線后,最重要的是服務和質量,購買過程中得到很好的體驗,收獲口碑。成長期需要約2~3年的時間,相當于人的青春期,發展快,營養要跟得上。成熟期需要品牌得到認可,也面臨瓶頸,銷售額很高,但是增長率比較低。要延長成熟期,可以培育新的品牌形象。
人員配備:設計方面需要加強,先招聘一名設計總監。設計總監要比較資深,把握產品風格。后續設計師、版師、樣衣工也需要逐步配備完備。
樂發網超市批發網提供超市貨源信息,超市采購進貨渠道。超市進貨網提供成都食品批發,日用百貨批發信息、微信淘寶網店超市采購信息和超市加盟信息.打造國內超市采購商與批發市場供應廠商搭建網上批發市場平臺,是全國批發市場行業中電子商務權威性網站。
本文來源: 大賣家們的惆悵和煩惱




