上期珀萊雅的案例出來之后,得到了很多商家的好評,點擊量節節高升,很多商家向云缺反映,希望能有更多類似的案例。這一次,給大家帶來的是森馬的案例。森馬在CRM方面有著卓越的成就,森馬會員領卡量高達10萬,日均領卡2000張,回訪客戶占比26.04%,成交回頭客數占比33.66%。
在流量紅利越來越淡薄的年代,如何抓住每一個入店客流、促成客戶二次回購、發展忠實會員成為了眾多賣家的關注焦點。老客戶維護之道,整個電商行業也是在摸索中各出奇招。森馬作為大眾休閑定位的傳統品牌,電商起步并不算早,CRM也處于初創階段,僅以此文與賣家朋友們作一次探討與交流。
我們都知道開發一個新客戶的成本要遠遠高于維護一個老客戶。從森馬本身來說,通過品牌知名度、付費引流、聚劃算等官方資源,流量并不差。但是從新老客留存來看:二次轉化低,忠誠會員少,自主和可持續發展性弱。基于現狀,森馬于2013年10月著手成立CRM項目小組,前期定位做好會員基礎建設,逐步提升復購率和會員粘性
一、 了解客群,構建合理的會員體系
CRM:Customer Relationship Management,搞好關系的第一步就是要相互了解。森馬的客戶群集中在18-24歲的年輕群體,90后逐步成為主流。該人群消費能力不高,要求實惠中收獲良好服務和產品;追求個性、表達意愿強、呼喚存在感和參與感。從數據透析來看,通過CRM后臺RFM模型的分析,森馬的一次客戶占比達到85%以上,去年同期看來,這個數據處于同行中下水平;同時周期性不明顯、活躍客戶少。以下是CRM工作實施近一年來的年度活躍客戶數以及老客重復購買率變化趨勢圖(圖一),在整體新客大幅增長的情況下,老客復購率實現得到穩步提升。

圖一:森馬活躍客戶數及復購率月度增長圖
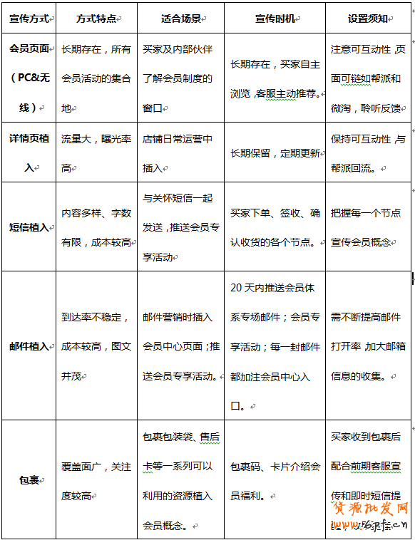
針對客群和現狀,森馬把維護對象區分為一次客戶和多次客戶兩大部分。針對一次客戶開展60天蜜月期活動,通過短信關懷、郵件推送、客服回訪等一系列動作,與會員保持持續溝通,爭取在60天黃金回購周期促成2次轉化;針對未回購客戶進行樣本分析、了解未回購原因,抓取價值客戶有針對的刺激喚醒。例如下單——售后/交易成功的關懷,此間客戶對店鋪記憶深刻、關注度高,是宣傳會員提醒、活動廣播的好時機;30天時機的滿月禮溝通發送……(系統思路和做法見圖二)。

圖二 :CRM基礎運營思路
而會員升級體系的設定,前期升級門檻相當低,經過幾次調整后,森馬的升級門檻依然低于同行設置。除了前期的數據分析作指導外,這樣的設置更是為了讓18-24歲的這樣一群屌絲用戶感覺VIP觸手可及,同時配以豐滿的會員專享活動,提高新客戶、新會員對升級的興趣,不斷沖刺。

圖三:會員專享活動
體系有了,如何宣傳告知也很重要,需要從頁面呈現、客服推薦、活動引導、社交宣傳各方面綜合展開。通過前期系列活動,森馬的會員復購率有了明顯提升,在店鋪總銷售額大幅增長的趨勢下,老客貢獻占比提高近5個百分點。
表1:會員體系宣傳途徑及應用


二、整合運營,會員思維指導
老客戶關乎整店,會員從來就不是一個人在戰斗。購物體驗、服務售后、產品上新、周期活動……方方面面都會影響會員的復購率。所以從一開始,森馬的會員小組就重點挖掘影響復購的因素、向品牌運營團隊作周期匯報,拉動團隊一起改善。
特別要提及的是森馬在無線運營方面的重視與舉措。結合ECRM新近推出的無線會員卡及系列會員活動和工具,森馬搶先行動。通過整合無線、PC、會員、客服、包裹各方面的資源發放會員卡。新的事物總是更容易引起關注,至8月底(無線會員卡上線近一個月),森馬的無線會員卡領取量達10萬。

圖四:森馬無線會員卡發放途徑
同時無線店鋪設置專門的會員中心,形成每周五會員專享活動,培養買家習慣,配合官方“會員專享”活動,每周定期開展4次主題活動。在無線會員卡上線以來,森馬的無線占比和無線回頭客占比得到提升明顯,兩翼齊飛。

圖五:森馬會員中心

圖六:周期會員專享活動舉例
三、高級目標:打造VIP標桿,促進互動傳播
成交客戶+關注客戶=大會員。前面的工作基本上都是基于成交客戶展開,森馬做CRM的高級目標在于以VIP為核心,吸引并帶動興趣群體,促進互動傳播,挖掘粉絲價值。在前期基礎建設之上,隨著團隊的不斷完善,森馬逐步布局微博、微信(前期主要專注于微淘),圈定粉絲。通過社交平臺,與會員展開更多交流,逐步讓會員參與到產品設計開發、營銷活動設置中來,達到與粉絲共創品牌、同享青春的目的。
CRM工作涉及方方面面,森馬是在擁有了大批基礎會員基礎上展開會員工作,現狀不同,入手方向也不同。但是基礎建設是基石,以用戶思維做好整合運營,設置合理的會員體系,是CRM初期需要重點思考的問題。而在“粉絲經濟”不斷唱響的當下,無論是森馬還是其他品牌賣家都要思考如何真正“與客戶做朋友”,促成雙向溝通;打造標桿,發揮自媒體的聚合力量。
在流量紅利越來越淡薄的年代,如何抓住每一個入店客流、促成客戶二次回購、發展忠實會員成為了眾多賣家的關注焦點。老客戶維護之道,整個電商行業也是在摸索中各出奇招。森馬作為大眾休閑定位的傳統品牌,電商起步并不算早,CRM也處于初創階段,僅以此文與賣家朋友們作一次探討與交流。
我們都知道開發一個新客戶的成本要遠遠高于維護一個老客戶。從森馬本身來說,通過品牌知名度、付費引流、聚劃算等官方資源,流量并不差。但是從新老客留存來看:二次轉化低,忠誠會員少,自主和可持續發展性弱。基于現狀,森馬于2013年10月著手成立CRM項目小組,前期定位做好會員基礎建設,逐步提升復購率和會員粘性
一、 了解客群,構建合理的會員體系
CRM:Customer Relationship Management,搞好關系的第一步就是要相互了解。森馬的客戶群集中在18-24歲的年輕群體,90后逐步成為主流。該人群消費能力不高,要求實惠中收獲良好服務和產品;追求個性、表達意愿強、呼喚存在感和參與感。從數據透析來看,通過CRM后臺RFM模型的分析,森馬的一次客戶占比達到85%以上,去年同期看來,這個數據處于同行中下水平;同時周期性不明顯、活躍客戶少。以下是CRM工作實施近一年來的年度活躍客戶數以及老客重復購買率變化趨勢圖(圖一),在整體新客大幅增長的情況下,老客復購率實現得到穩步提升。

圖一:森馬活躍客戶數及復購率月度增長圖
針對客群和現狀,森馬把維護對象區分為一次客戶和多次客戶兩大部分。針對一次客戶開展60天蜜月期活動,通過短信關懷、郵件推送、客服回訪等一系列動作,與會員保持持續溝通,爭取在60天黃金回購周期促成2次轉化;針對未回購客戶進行樣本分析、了解未回購原因,抓取價值客戶有針對的刺激喚醒。例如下單——售后/交易成功的關懷,此間客戶對店鋪記憶深刻、關注度高,是宣傳會員提醒、活動廣播的好時機;30天時機的滿月禮溝通發送……(系統思路和做法見圖二)。

圖二 :CRM基礎運營思路
而會員升級體系的設定,前期升級門檻相當低,經過幾次調整后,森馬的升級門檻依然低于同行設置。除了前期的數據分析作指導外,這樣的設置更是為了讓18-24歲的這樣一群屌絲用戶感覺VIP觸手可及,同時配以豐滿的會員專享活動,提高新客戶、新會員對升級的興趣,不斷沖刺。

圖三:會員專享活動
體系有了,如何宣傳告知也很重要,需要從頁面呈現、客服推薦、活動引導、社交宣傳各方面綜合展開。通過前期系列活動,森馬的會員復購率有了明顯提升,在店鋪總銷售額大幅增長的趨勢下,老客貢獻占比提高近5個百分點。
表1:會員體系宣傳途徑及應用


二、整合運營,會員思維指導
老客戶關乎整店,會員從來就不是一個人在戰斗。購物體驗、服務售后、產品上新、周期活動……方方面面都會影響會員的復購率。所以從一開始,森馬的會員小組就重點挖掘影響復購的因素、向品牌運營團隊作周期匯報,拉動團隊一起改善。
特別要提及的是森馬在無線運營方面的重視與舉措。結合ECRM新近推出的無線會員卡及系列會員活動和工具,森馬搶先行動。通過整合無線、PC、會員、客服、包裹各方面的資源發放會員卡。新的事物總是更容易引起關注,至8月底(無線會員卡上線近一個月),森馬的無線會員卡領取量達10萬。

圖四:森馬無線會員卡發放途徑
同時無線店鋪設置專門的會員中心,形成每周五會員專享活動,培養買家習慣,配合官方“會員專享”活動,每周定期開展4次主題活動。在無線會員卡上線以來,森馬的無線占比和無線回頭客占比得到提升明顯,兩翼齊飛。

圖五:森馬會員中心

圖六:周期會員專享活動舉例
三、高級目標:打造VIP標桿,促進互動傳播
成交客戶+關注客戶=大會員。前面的工作基本上都是基于成交客戶展開,森馬做CRM的高級目標在于以VIP為核心,吸引并帶動興趣群體,促進互動傳播,挖掘粉絲價值。在前期基礎建設之上,隨著團隊的不斷完善,森馬逐步布局微博、微信(前期主要專注于微淘),圈定粉絲。通過社交平臺,與會員展開更多交流,逐步讓會員參與到產品設計開發、營銷活動設置中來,達到與粉絲共創品牌、同享青春的目的。
CRM工作涉及方方面面,森馬是在擁有了大批基礎會員基礎上展開會員工作,現狀不同,入手方向也不同。但是基礎建設是基石,以用戶思維做好整合運營,設置合理的會員體系,是CRM初期需要重點思考的問題。而在“粉絲經濟”不斷唱響的當下,無論是森馬還是其他品牌賣家都要思考如何真正“與客戶做朋友”,促成雙向溝通;打造標桿,發揮自媒體的聚合力量。
樂發網超市批發網提供超市貨源信息,超市采購進貨渠道。超市進貨網提供成都食品批發,日用百貨批發信息、微信淘寶網店超市采購信息和超市加盟信息.打造國內超市采購商與批發市場供應廠商搭建網上批發市場平臺,是全國批發市場行業中電子商務權威性網站。
本文來源: 【案例】森馬:抓住屌絲的心,做好會員基礎建設

