郵費糾紛,這個是糾紛里面最常見的,如果是一些日銷量比較大的店鋪,客服處理糾紛里面基本一半就是郵費糾紛了。很多時候客服都會出現不知道如何處理是正確的,所以導致自已吃虧,或者因為不了解規則而導致小二介入,一旦小二介入,就可能會產生交易糾紛,就會影響到店鋪了。

什么是交易糾紛?
交易糾紛是買家賣家雙方在購物過程中因各種原因而產生的分歧。
如果淘寶交易發生糾紛時候請注意及時和買家溝通,如還未解決可以申請淘寶小二介入。但最后可能會導致“糾紛退款率”的上升(申請淘寶小二介入后,判決結果為“支持買家”,則產生交易糾紛;如果不支持買家,就不產生交易糾紛。)
特別提醒:“糾紛退款率”對店鋪的影響:根據淘寶的規則,“糾紛退款率”的上升,將會影響網店在搜索的排序和營銷活動報名。所以,請親們及時、妥善地處理買家們交易過程中出現的問題,重視這個問題。
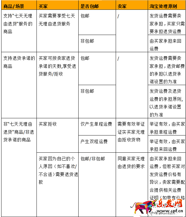
一旦遇到交易糾紛,如果雙方無法自行協商解決,可以要求淘寶介入幫助處理。此時,無論哪一方選擇要求淘寶介入幫助解決交易糾紛,等同于雙方都授權淘寶作為獨立的第三方。運費在實物交易中是必不可少的一部分,因而關于運費的爭議也是屢見不鮮。為了使交易雙方能夠在交易過程中清晰了解運費承擔問題,減少關于運費的糾紛,您應當對運費的組成和承擔進行清晰、準確的描述。
案例分析
下面舉個例子,給大家看看。
小倩在賣家的店里買了一件“7天無理由”的連衣裙,運費8元,在小倩的一番議價后賣家給小倩包郵。當小倩收到連衣裙后,發現穿起來沒有當時想得那么好看,小倩把連衣裙退回。那么寄出的費用,該由小倩出呢?還是賣家來出呢?
A、小倩B、賣家
針對上面的問題,你們覺得退回運費該由誰來承擔呢?
根據運費問題的處理原則,交易中的運費爭議,根據“誰過錯,誰承擔”的原則處理,但買賣雙方協商一致的除外。如果交易存在約定不清的情形,淘寶無法確定是誰的責任,交易做退貨退款處理,發貨運費由您承擔,退貨運費由買家承擔。
答案是:賣家出。
因為交易的最終狀態是包郵,所以按照7天無理由包郵規則,是需要賣家承擔包郵的發貨郵費。
但有兩種情形屬于例外:
第一種“已收到貨”情形中,商品包郵且屬于7天(含7天以上)無理由時,因買家責任退貨,買家只需承擔退回郵費,寄出郵費仍由賣家承擔。
第二種“未收到貨或拒收”情形中,商品包郵且屬于7天(含7天以上)無理由時,買家無理由拒收,買家只需承擔退回郵費,寄出郵費同樣仍由賣家承擔。
關于郵費常見問題案例
1.問:我在網上買了一個手機,發現手機存在問題,想退貨,運費應該誰來承擔?
答:若是賣家的原因導致的退貨問題,來回運費均應該由賣家來承擔。
2.問:我和賣家約定好換貨,賣家說可以,并且換貨運費由他來承擔,但是最后我只進行了退貨,請問退貨運費應該誰承擔?
答:如未能證明商品問題或賣家責任導致的退貨,因雙方的約定為“換貨運費”,故“退貨運費”需買家自行承擔。如能核實為商品問題或賣家責任導致的退貨,退貨運費賣家承擔。
3.問:我申請了全額的退貨退款,賣家自己點擊了同意協議,現在我把貨物退回去了,賣家又要我承擔當時退貨的運費,我該怎么辦啊?
答:若在協議達成時,買賣雙方未就運費進行約定的,需由賣家承擔與其退貨相同貨運方式的運費。退貨運費需要賣家提供,若和賣家不能協商達成一致,可以在申請退款后的3天后點擊要求客服介入。
4.問:買家認為商品有問題要退貨,但是我的商品實際并沒有問題(是買家自己認為有問題),如果買家要退貨,那運費誰來負責?
答:如確認商品不存在質量等問題,請勿同意退貨申請,應申請小二介入進行判定。若您已同意了協議,且當時沒有明確對運費提出異議,則該交易來回運費均需由您來承擔,買家應選擇和您發貨方式相同的貨運方式進行退貨。
5.問:我申請退貨退款后,賣家同意我退了,但是她表示需要我來承擔來回的運費,但我覺得是賣家的問題,我不能承擔,那我現在該怎么辦?
答:你可以先進行退貨處理,在退貨前先保留好自己的憑證,若是商品存在的問題,你可以拍下商品問題的細節照片進行保留或保留好和賣家之間的聊天記錄。建議和賣家友好協商,若協商不一致,就可以申請客服介入處理,淘寶客服會根據雙方的憑證來做出公正的判斷。
6.問:退貨運費的金額是買家說多少錢就是多少錢么?
答:金額將依據快遞標準收費或與快遞公司核實后的收費為準。
7.問:因為買家自己不喜歡申請的7天無理由退貨,為什么發貨運費還要賣家來承擔?
答:由于賣家設置了商品包郵,按淘寶規則包郵商品的發貨運費需要由賣家承擔。
8.問:我賣的商品是7天無理由包郵的,發貨之后買家無理由拒收,來回運費是應該由誰來承擔的呢?
答:7天無理由包郵商品無理由拒收的發貨運費需要由賣家您來承擔,買家只需要承擔返程運費。
9.問:由于賣家的問題導致買家退貨,但是賣家已經為該商品購買了運費險,那賣家需要承擔多少運費?
答:因為是賣家的責任導致的退貨,所以交易需要全額退貨退款給買家,同時賣家需要承擔的退貨運費金額為(實際退貨運費-保險金額)的差價。
10.問:如果買家自己填錯了地址或者是已經旺旺給賣家上留言改地址,但是賣家沒有看到,現在貨物無法送達,產生運費了,該誰承擔?
答:如果是買家自己填錯地址,或者是改地址的時候沒有和賣家確認,相關運費由買家承擔;但若買家已與賣家進行了確認,之后出現此問題的,相關運費是需要由賣家承擔的。
11.問:賣家同意買家退貨,但是賣家的默認退貨地址是錯誤的,所以賣家在同意退款協議后馬上補充了新的退貨地址,但是買家還是按照舊的地址發回,導致賣家收不到貨。這時候產生的運費,由誰承擔?
答:如果賣家需要變更退貨地址的,請賣家及時修改默認退貨地址。若來不及修改只能通過重新約定的方式變更的,同樣賣家也可通過阿里旺旺與買家進行變更確認;若未進行確認而買家使用了默認退貨地址將貨物退回的,產生的運費損失是需要賣家承擔的哦。
12.問:上次買了一雙鞋,收到商品后存在質量問題需要退貨,淘寶通知我退回,但是賣家沒有給我運費,我能不能發到付件給賣家?
答:不可以哦,如果您需要發到付,必須阿里旺旺聯系賣家,明確征得他同意后方可,若擅自發到付,所產生的損失需要您承擔哦。建議您可以先墊付運費進行退貨,同時保留相關運費單,待賣家收到退貨后要求賣家將您墊付的運費一并退還給您。
13.問:不是質量問題,買家退貨原因寫其他,我同意退款了,這個運費算誰的?
答:核實非質量問題的,退貨運費由買家承擔。
14.問:賣家在發布寶貝時運費模板設置了包郵,但在寶貝描述中明確說明發到付件,后續買家拍下并付款,賣家發了到付后,買家拒收商品退回,此時來回運費由誰承擔?
答:如果賣家需要使用到付的方式進行發貨,請賣家在發貨前通過阿里旺旺與買家進行說明,并征得買家確認后再進行發貨。若只在寶貝描述中單方面說明未經買家明確同意,則買家有權拒簽,相關運費損失及貨物風險要由賣家承擔。(同時提醒您:若賣家在描述中有2個或者多個不同的運費描述,請賣家在交易前通過阿里旺旺與買家進行說明,并征得買家同意,賣家若未征得買家同意的,淘寶網將以最優于買家的運費方式進行處理)。
15.問:買家收到商品發現有瑕疵,賣家當時出于服務的角度出發,沒有讓買家出具物流公章憑證就同意買家退貨了,但是并沒有約定運費,現在買家不愿意承擔發貨運費,怎么辦?
答:如果賣家同意買家退貨,請您在買家退貨前和買家明確運費承擔情況哦。如果當時未主動與買家說明,且貨物已經退回后再出現關于運費的爭議,此時相關運費是由賣家承擔的。
16.問:包郵服務的定義是不是建立在交易完成的情況下才成立的?
答:包郵服務在購買階段就已經產生,并不是針對交易完成的。
17.問:對于“包郵的清倉款式(詳情頁注明了不退不換)、且非賣家過錯”,退換貨的郵費應該誰承擔?
答:非賣家過錯,不論是否清倉商品,退貨郵費均有買家承擔。
關于運費損失承擔方式

樂發網超市批發網提供超市貨源信息,超市采購進貨渠道。超市進貨網提供成都食品批發,日用百貨批發信息、微信淘寶網店超市采購信息和超市加盟信息.打造國內超市采購商與批發市場供應廠商搭建網上批發市場平臺,是全國批發市場行業中電子商務權威性網站。
本文來源: 郵費糾紛,你們家還在糾結嗎?





