為了維護和保障淘寶網健康的市場秩序,為誠信賣家提供健康良好的平臺環境,為消費者提供更安全更安心的網購環境,淘寶網將對出售假冒商品相關規則做進一步調整。
此次規則變更于2016年4月26日進行公示通知,將于2016年5月3日正式生效。
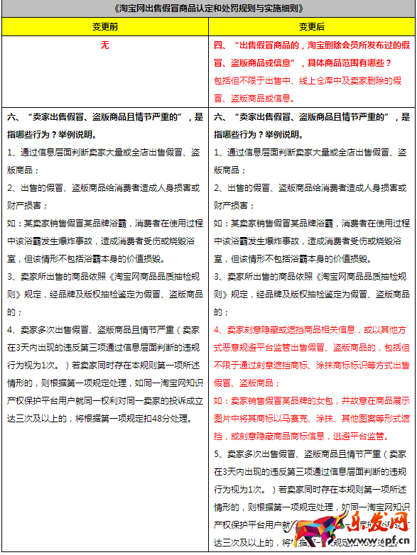
主要變更內容如下:
1、賣家出售假冒、盜版商品且情節嚴重的認定,增加一種情形:賣家刻意隱藏或遮擋商品相關信息,或以其他方式惡意規避平臺監管出售假冒、盜版商品的,包括但不限于通過刻意遮擋商標、涂抹商標標識等方式出售假冒、盜版商品。
2、進一步明確淘寶刪除假冒、盜版商品的范圍:即會員所發布過的假冒、盜版商品或信息,包括但不限于出售中、線上倉庫中及賣家刪除的假冒、盜版商品或信息。
具體變更內容如下:


如果還有其他最新公告、新規、變更資訊出現,都會第一時間發布出來!
樂發網超市批發網提供超市貨源信息,超市采購進貨渠道。超市進貨網提供成都食品批發,日用百貨批發信息、微信淘寶網店超市采購信息和超市加盟信息.打造國內超市采購商與批發市場供應廠商搭建網上批發市場平臺,是全國批發市場行業中電子商務權威性網站。
本文來源: 淘寶網售假規則變更公示!





