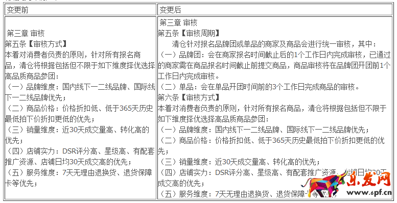
為了減少商家對于參加清倉活動審核周期的疑問,現對審核周期進行公告,在招商規則做如下調整:
本標準修訂公示時間:2016年6月28日
本標準修訂生效時間:2016年7月5日
規則變更詳情如下:

原帖地址:https://bbs.taobao.com/catalog/thread/17299510-316993266.htm?spm=a210m.7475144.1998166562.19.VbUqZg
清倉69元封頂品牌拼團招商規則修訂通知
本標準修訂公示時間:2016年6月28日
本標準修訂生效時間:2016年7月5日
規則變更詳情如下:

原招商公告鏈接:
https://bbs.taobao.com/catalog/thread/17299510-321876514.htm?spm=a210m.7475144.1998166562.32.VbUqZg
樂發網超市批發網提供超市貨源信息,超市采購進貨渠道。超市進貨網提供成都食品批發,日用百貨批發信息、微信淘寶網店超市采購信息和超市加盟信息.打造國內超市采購商與批發市場供應廠商搭建網上批發市場平臺,是全國批發市場行業中電子商務權威性網站。
本文來源: 淘寶清倉招商規則修訂通知



