很多賣家天天喊著沒有流量,沒有流量,但流量不是我們天天喊一喊就能來的,你得了解流量有哪些個入口才行,抓住你能抓住的入口,慢慢積累你就能獲得更多的流量了!
1、自主訪問
店鋪收藏:訪客通過于收藏夾的店鋪收藏進入店鋪。
寶貝收藏:訪客通過收藏的寶貝進入店鋪。
我的淘寶首頁:訪客從我的淘寶首頁點擊進入你的店鋪。
已買到商品:訪客從已買到的寶貝頁面點擊后進入你的店鋪。
直接訪問:訪客通過輸入店鋪地址或者通過瀏覽器收藏夾等直接進入你的店鋪。
購物車:訪客通過購物車進入你的店鋪。
2、付費流量
淘寶客:訪客通過淘寶客推廣鏈接進入你的店鋪。
直通車:訪客通過淘寶直通車推廣鏈接進入你的店鋪。
鉆石展位:訪客通過你在鉆展位投放的廣告進入店鋪。
聚劃算:訪客通過聚劃算平臺鏈接進入你的店鋪。
3、淘內免費流量
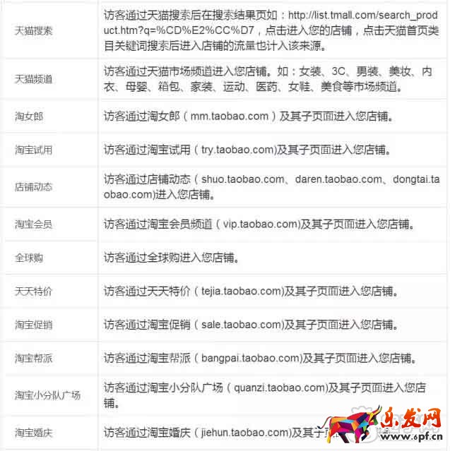
淘寶搜索:訪客在淘寶搜索寶貝進入你的店鋪。例如:在淘寶首頁搜索框里面搜索關鍵詞,然后從搜索出來的寶貝進入店鋪。
淘寶首頁:訪客通過淘寶首頁進入你的店鋪,例如:首頁輪播廣告及推薦等位置引入的流量。
淘寶頻道:訪客通過市場頻道專題頁面進入你的店鋪。例如:男人、女人、男裝、女裝、女鞋、美妝、3c、家電、游戲、搭配、發現、淘寶品牌會員站等。
淘寶類目:訪客通過淘寶類目進入你的店鋪,而女裝等類目頻道的流量歸為淘寶頻道。
淘寶其他店鋪:訪客通過其他店鋪進入你的店鋪,例如通過友情鏈接進入你的店鋪。例如:友情鏈接里的店鋪進入。
淘寶信用評價:訪客通過淘寶的信用評價頁進入你店鋪。
阿里旺旺:訪客通過點擊旺旺聊天窗口進入店鋪訪問相應寶貝所帶來的流量。例如:跟顧客聊天時,你發給他的店鋪鏈接地址,顧客通過該鏈接到達你的店鋪。
愛淘寶:訪客通過愛淘寶進入你的店鋪,如果商品處于淘客、直通車等付費推廣中,則歸于淘內付費流量。
天貓首頁:訪客通過天貓首頁進入你的店鋪。


4、淘外流量


抓住你該抓住的流量,這才應該是你每天該做的事情,首先我們就來分析一下上面的入口,哪些我們可以合理利用起來吧!
樂發網超市批發網提供超市貨源信息,超市采購進貨渠道。超市進貨網提供成都食品批發,日用百貨批發信息、微信淘寶網店超市采購信息和超市加盟信息.打造國內超市采購商與批發市場供應廠商搭建網上批發市場平臺,是全國批發市場行業中電子商務權威性網站。
本文來源: 這些流量入口,你有木有好好去做?





