飛豬賣家注意:《淘寶贈品問題爭議處理規范》發生調整!這次《淘寶贈品問題爭議處理規范》的調整主要是為了規范飛豬賣家的贈品問題處理措施,所以飛豬賣家來看看有什么調整吧!
各位親愛的會員:
為規范飛豬賣家因贈品問題產生交易糾紛的調解工作,保障買賣雙方的權益。擬對《淘寶贈品問題爭議處理規范》中飛豬特有的交易情形及排除情形做變更。
此次規則變更于2017年4月7日進行公示通知,將于2017年4月14日正式生效。
此次規則變更要點如下:
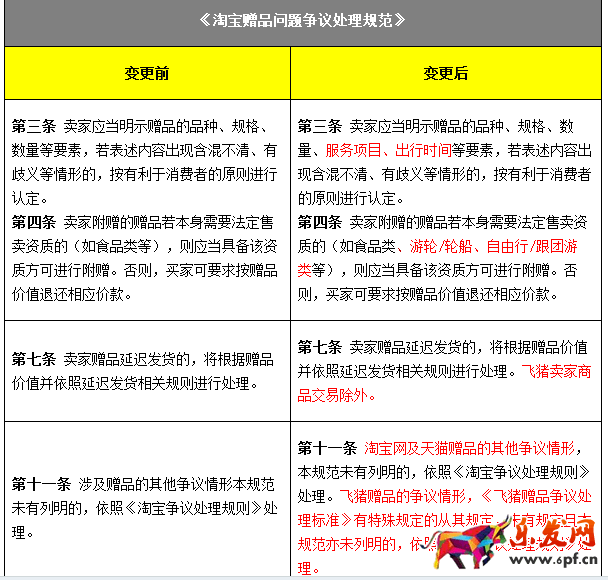
1、針對賣家需要明示的贈品要素,增加“服務項目、出行時間”;
2、針對賣家贈送贈品本身需要有法定售賣資質的,增加“游輪/輪船、自由行/跟團游類”;
3、針對延遲發貨的判定,增加“飛豬賣家商品交易除外”,并在《飛豬贈品問題爭議處理標準》做詳細規定。
具體變更內容:

樂發網超市批發網提供超市貨源信息,超市采購進貨渠道。超市進貨網提供成都食品批發,日用百貨批發信息、微信淘寶網店超市采購信息和超市加盟信息.打造國內超市采購商與批發市場供應廠商搭建網上批發市場平臺,是全國批發市場行業中電子商務權威性網站。





