淘寶直播平臺管理規范調整:不允許發布體育賽事內容!為了維護淘寶直播平臺的正常運營秩序,淘寶直播平臺管理規范進行了調整,跟著小編一起去看看淘寶直播平臺管理規范調整:不允許發布體育賽事內容!
各位親愛的用戶:
為更好地維護淘寶直播平臺的正常運營秩序,保障淘寶直播平臺所有用戶的合法權益,淘寶將變更《淘寶直播平臺管理規范》。
此次規則變更于2017年5月9日進行公示通知,將于2017年5月16日正式生效。
主要變更內容如下:
1、增加不允許發布體育賽事相關直播;
2、增加對吸煙鏡頭和空置鏡頭的管控。
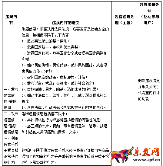
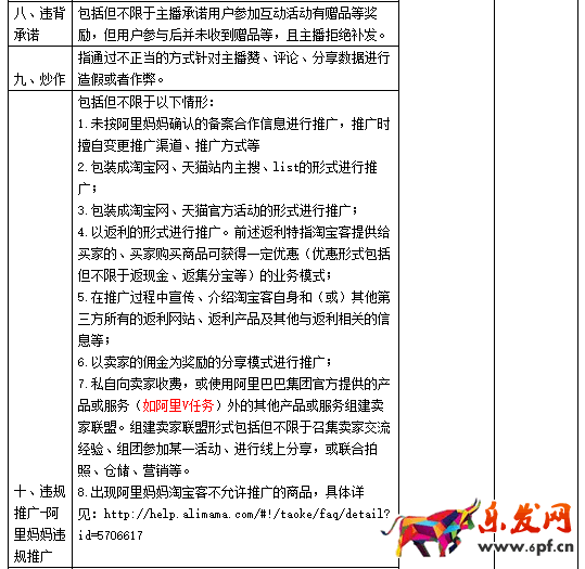
具體變更內容:
調整后《淘寶直播平臺管理規范》處罰一覽表




以上就是淘寶直播平臺管理規范調整:不允許發布體育賽事內容的相關內容啦!希望對開網店的各位賣家有幫助!
樂發網超市批發網提供超市貨源信息,超市采購進貨渠道。超市進貨網提供成都食品批發,日用百貨批發信息、微信淘寶網店超市采購信息和超市加盟信息.打造國內超市采購商與批發市場供應廠商搭建網上批發市場平臺,是全國批發市場行業中電子商務權威性網站。
本文來源: 淘寶直播平臺管理規范調整:禁止發布體育賽事內容


