
第一章 適用范圍
(一)本規則適用于所有通過專業號認證并申請入駐所有的商家。
(二)目前個人開設的店鋪僅適用于個人或個體工商戶認證的入駐,不支持企業商家店鋪申請入駐;企業店僅適用于企業認證的入駐,不支持個人或個體工商商家店鋪申請入駐。
第二章 入駐須知
(一) 小紅書可根據商家的實際情況(包括但不僅限于商家在小紅書的筆記發布情況、商家在小紅書的評價口碑、品牌需求、公司經營狀況、服務水平等因素)決定其是否準許入駐;同時小紅書可在商家申請入駐及后續經營階段要求其提供其他資質;小紅書將結合國家相關規定、行業發展動態及小紅書用戶的購買需求,不定期更新入駐標準。
(二) 個人開設店鋪入駐主體應為持中國大陸地區居民身份證個人或持中國大陸地區注冊的個體工商戶;企業店入駐主體應為持境內/外注冊的企業。
(三)個體工商戶/企業的經營范圍及經營時間用在公司注冊執照/公司注文件規定的經營范圍及經營期限內。
(四)售賣商品需包含在招商類目范圍內,且具備相關資質、行政許可。
(五) 商家應如實提供其店鋪運營的主體及相關信息,包括但不限于代理運營商、實際店鋪經營主體等信息。
(六) 請務必確保申請入駐及后續經營階段提供的相關資質和信息的真實性(若商家提供的資質及材料為第三方提供的,請務必先行核實文件的真實有效性),一旦發現資質或信息虛假的,將按照《小紅書第三方商家違規積分管理規則》中的相關條款對商家進行相應處理,同時經營主體或個人將被列入非誠信客戶名單,小紅書將永久限制其入駐。
(七)關于商家信息和資料變更有相關規定的從其規定。
(八)商家提交的入駐材料若非中文或英文的,需翻譯成中文或英文。
(九)同一品牌在官方旗艦店/旗艦店中僅能開設一家店鋪,不可同時開設上述多家店鋪(有類目限制的除外)。
(十)商家在入駐資質環節審核通過后,應盡快完成后續入駐流程完成入駐(包括合同簽署、保證金繳納流程),若超60日仍未完成入駐的,平臺將有權關閉入駐賬號并將其清理。
第三章 店鋪類型及相關要求
(一)小紅書平臺目前包含六種店鋪類型:個人店、個體工商戶店、普通企業店、專賣店、旗艦店、賣場型旗艦店;其中個人店申請主體應為個人,個體工商戶店申請主體應為個體工商戶,普通企業店、專賣店、旗艦店、賣場型旗艦店申請主體應為企業。
1、 個人店:個人店限定為經營零星小額交易的單/多個品牌的店。
2、 個體工商戶店:個體工商店限定為經營單/多個品牌的店。
3、 普通企業店:限定為經營單/多個品牌的店。
4、專賣店:指以商標權人提供普通授權(最多三級)的非自有品牌入駐小紅書開設的店鋪;專賣店限定為經營單個品牌的專賣店。
5、旗艦店:以自有品牌或由商標權人提供獨家授權的品牌入駐小紅書開設的店鋪;旗艦店限定為經營單個品牌的旗艦店(平臺會視品牌經營情況和店鋪經營情況給予店鋪進行升級為官方旗艦店)。
6、賣場型旗艦店(僅限邀約入駐):以知名零售商資質開設且經營單/多個品牌的旗艦店。
賣場型旗艦店分以下幾種類型:
1) 經營多個品牌且各品牌歸同一實際控制人的賣場型旗艦店;
2) 以35類服務類商標開設且經營多個品牌的賣場型旗艦店。
(二)入駐的店鋪的相關命名規則詳見《小紅書店鋪命名規則》
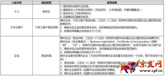
1、 主體資質

2、 品牌資質

3、 各類目入駐品牌境內商標要求:(不在此表內的類目視為同時接受TM標和R標)

4、招商類類目及資質要求 :各類目需提供的行業資質要求參考《小紅書經營類目及資質要求一覽表》
第四章 店鋪保證金/費率標準
(一)店鋪保證金: 店鋪保證金規則請參照《小紅書保證金管理規則 》。
(二)技術服務費: 平臺技術服務費規則請參照《小紅書技術服務費規則 》。
第五章 開店入駐限制
(一)小紅書暫不接受未取得商標注冊證或商標受理通知書的品牌的入駐申請。
(二) 小紅書暫不接受純線上零售商的入駐申請。
(三) 品牌限制:
1、與小紅書平臺已有的品牌相似或已有的頻道、業務、類目等相同或相似名稱的品牌。
2、包含行業名稱、通用名稱、知名人士或地名的品牌。
3、與知名品牌相同或近似的品牌。
(四)類目經營限制:
1、所售商品類目未在《小紅書經營類目及資質要求一覽表》內。
2、同一主體開多家小紅書店鋪限制。
3、店鋪間經營的品牌及/或商品不得重復。
(五) 同一主體重新入駐小紅書限制:
1、嚴重違規、資質造假等被小紅書清退的,永久限制入駐。
2、一個自然年內主動退出2次的,6個月內限制入駐。
樂發網超市批發網提供超市貨源信息,超市采購進貨渠道。超市進貨網提供成都食品批發,日用百貨批發信息、微信淘寶網店超市采購信息和超市加盟信息.打造國內超市采購商與批發市場供應廠商搭建網上批發市場平臺,是全國批發市場行業中電子商務權威性網站。
本文內容整合網站:百度百科、知乎、淘寶平臺規則、小紅書商家課堂
本文來源: 小紅書平臺入駐標準(新)





