為了規范淘寶平臺的市場管理秩序,為消費者營造安全安心的網購環境,提升消費者的購買信心和滿意度,淘寶網擬新增《淘寶網疫苗服務行業管理規范》并調整《淘寶平臺違禁信息管理規則》的相關規則內容。
此次規則變更于2023年8月1日進行公示通知,將于2023年8月8日正式生效。
此次規則主要變更點:
1、新增《淘寶網疫苗服務行業管理規范》,新增疫苗服務行業商家的準入清退、商品發布及行為要求;
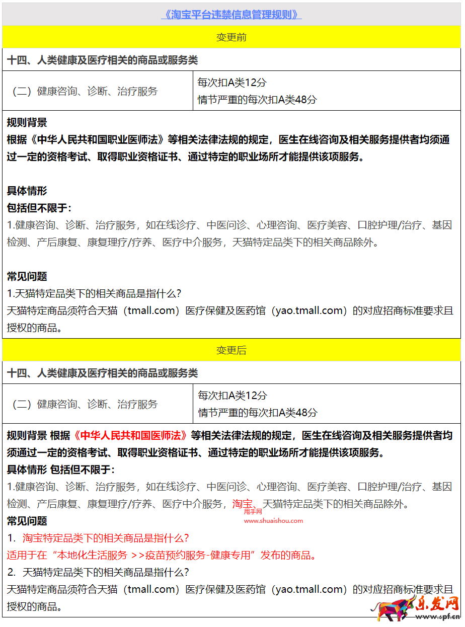
2、于《淘寶平臺違禁信息管理規則》第十四點“人類健康及醫療相關的商品或服務類”,新增可售賣淘寶特定品類下相關商品。


淘寶新增《淘寶網疫苗服務行業管理規范》及變更《淘寶平臺違禁信息管理規則》特此通知,敬請知悉。
樂發網超市批發網提供超市貨源信息,超市采購進貨渠道。超市進貨網提供成都食品批發,日用百貨批發信息、微信淘寶網店超市采購信息和超市加盟信息.打造國內超市采購商與批發市場供應廠商搭建網上批發市場平臺,是全國批發市場行業中電子商務權威性網站。





