當下,電商競爭日趨激烈,獲取一個新客戶的成本居高不下。除了積極開拓新客戶外,照顧老客戶也是店鋪日常運營中不可或缺的一部分。如果會員營銷做得好,其所發揮的作用或遠遠大于單純依靠直通車來引流。
抓住老客戶
新客戶成長為老客戶的關系邏輯圖

毫無疑問,想要做好會員營銷,絕對不能忽視老客戶這股力量。
當下,新老客戶的成本比例打達8:1,開發1個新顧客的成本相當于維護8個老顧客的成本;除了具有明顯的低成本的優勢,老客戶對于品牌的情感認同度高,這有利于搭建品牌與用戶之間的感情橋梁;并且,基于較高的認知度,在其消費過程中,大大降低了客服溝通成本,使店鋪整體運營更為高效。
與新客戶初次購買時的“嘗試”態度不同,老客戶所購買的產品購買多為“補倉”或“納新”,客單價普遍較高。老客戶不僅愿意為高價產品買單,還樂于分享,給予高評價,由此擴大潛在消費人群數量。
走好五部曲
會員管理的根本意義在于通過管理和營銷手段,積累長期有效的客戶群體,并且挖掘二次銷量,實現持續經營。一個成功的店鋪會員管理機制需要經過積累客戶資料、劃分客戶等級、客戶分類、客戶關懷、客戶營銷五個步驟。
積累客戶資料是會員管理的第一步,根據資料可以將客戶的信息劃分為基礎信息、隱私信息、特性信息和營銷信息。

客戶特性信息

客戶營銷信息

基礎信息主要是客戶所處的地區、手機號、Email、是否成交、評價內容以及在該店的會員級別,這類信息有助于店鋪了解該客戶書否和店鋪的定位、品牌調性所匹配,進而判斷其是否為潛在老客戶;特性信息是指客戶的特征,如身高、三圍、發質、膚質,可以應用到店鋪產品的開發和營銷中;營銷信息與客戶的具體購買行為掛鉤,可以從消費金額到消費周期以及是否參與優惠活動中判斷出客戶的購買行為特征。
劃分客戶等級是第二步。根據顧客是否發生購買行為,可以將其分為訂購客戶和非訂購客戶。根據客戶的購買次數、購買金額,可以將訂購客戶分為普通會員、高級會員、VIP會員和至尊VIP會員。
鑒于會員層級不同,可以設置差異化的會員策略,借此產生刺激會員向更高層級會員前進的催化劑。最常見的策略有等級名稱差異化和等級條件可控化,前者如將會員名劃分為豬小兵、豬團長、豬司令,后者則根據會員活躍度升降會員等級,不定期設置活動。此外,還可以在產品、服務以及價格上采取等級特權差異化。
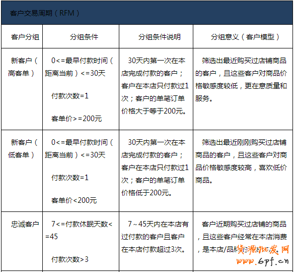
結合客戶的交易周期和交易特征,可以進行客戶分層,進一步將客戶劃分為新客戶(高客單)、新客戶(低客單)、忠誠客戶、活躍客戶、預流失客戶(高客單)、流失客戶、休眠客戶。




在客戶下單后,和客戶核對收貨信息、發貨后短信通知則是進入到了會員關懷這一階段,這里有一點很重要:客戶關懷應開始于客戶的詢單而非下單后。


客戶營銷是會員管理的最后也是最重要的一步。目前,店鋪營銷一般采用短信、EDM、電話、禮品贈送等方式。
一般來說,短信憑借低成本以及顧客查看的高頻率成為最常采用的方法,但其整體的轉化率偏低,需要根據具體活動力度來施行;在EDM營銷中,客戶可以直接點擊頁面,因而轉化率較高,但是客戶主動查看的幾率并不高;電話營銷準確率和轉化率也非常高,然而其成本也最高;禮品贈送是客戶最喜歡的營銷方式,但在禮品的選擇上要注意控制成本。
圖:常規大促活動營銷的流程

樂發網超市批發網提供超市貨源信息,超市采購進貨渠道。超市進貨網提供成都食品批發,日用百貨批發信息、微信淘寶網店超市采購信息和超市加盟信息.打造國內超市采購商與批發市場供應廠商搭建網上批發市場平臺,是全國批發市場行業中電子商務權威性網站。
本文來源: 賣家如何五步搞定會員營銷

