近期發生2件事情:淘寶首焦從6個變回了5個;訪客定向更精準了,篩選流量大幅度減少。當訪客定向錢花不出去的時候,怎么辦?往興趣點和DMP拓展!逼著你多花錢。而DMP作為今年力推的產品,標簽越來越多,也越來越完善。
那么,如何讓DMP更有效?
標簽組合是關鍵!!!
不同的標簽組合,代表了不同人群的需求。千萬不要隨意組合標簽,不要為了組合而去組合,而是要深度思考這個標簽組合背后所代表的這部分人群的需求,思考他們需要什么,再去有針對性的做素材和專題頁承接,這樣,點擊率和轉化率才會提高。
不同類目,不同店鋪,標簽組合是不一樣的。適合我用的,不一定適合你用,所以更多的是給大家作為思路上的借鑒。
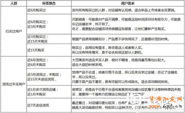
一丶店鋪用戶

毫無疑問,店鋪行為是最好用的標簽,各個維度的組合非常有意思。
店鋪用戶分2類人:買過的,和進店未買過的。再細化成很多維度。

大體來說,購買過的,做新品推薦和會員;未購買的,做轉化。如果想精細化投放,就需要細分下去,找出最有效的標簽組合。
我的經驗是,購買過的,不管怎么做,數據都會很漂亮。未購買的,需要想很多辦法去做,需要突破很多思維,才能提升轉化。
比如,大部分瀏覽未購買的,還是因為價格原因,覺得貴了點,或者贈品送的少了點。這個時候,全店降低折扣肯定是不現實的,只能針對這一小部分人來做特殊活動,但是又不能把顧客養成老是貪小便宜的壞習慣,所以這個時候做活動就很有講究。
既然是瀏覽未買,對產品是滿意的,就是價格不合適,那我可以做一個第一次購買的專享優惠,可以有新人專享折扣,或者多送禮品。每個人只能第一次購買的時候才可以享受這個福利。
另一個方法,既然pc端不能有特殊折扣,那是否能在手機端做點文章?
現在手機端銷量權重在增加,并且手機專享價的權重很高。那就順勢引導這部分人手機下單。鉆展素材講手機下單,比pc更優惠,用專題頁承接,引導顧客掃二維碼進入手機端下單,手機專享價,再配合優惠券的使用,價格能便宜不少,既提高了轉化,又提升了手機端銷量,一舉兩得。當然,這里有一個糾結的事情,當用戶進入淘寶首頁,如果是沒有登入狀態的,那么鉆展進入專題頁,再掃碼
下單,酷寶是監測不到成交的。這個問題不知道怎么解決,有沒有高人有辦法???
二、追蹤定向
針對鉆展展現人群的重定向,做大活動的時候比較適用。前期預熱,后期爆發的時候針對這部分人群再定向投放,效果會很好。這是比較簡單的用法,還可以結合其他標簽去組合定向。
下圖是結合店鋪行為的標簽組合:

當追蹤定向結合店鋪行為時,發現這個定向很雞肋,因為大部分的細分定向人群,如果有進店或者購買標簽的,大部分流量已經包含在店鋪行為的細分定向里面了;如果是全新的未點擊未進店的顧客,僅僅是這樣的定向是沒有辦法做優化,提升效果的。由此引出本文第三部分,新顧客
三、新顧客
店鋪行為和追蹤定向都是在講已經進過店鋪的人群,只是用不同的方法去優化。但是,當現有流量不夠時,就需要拓展全新的流量。
如何讓新用戶相對精準?
平臺數據篩選
1丶篩選用戶基本信息:
a.DMP后臺可以看用戶的年齡丶城市丶職業丶購物性別丶月均消費額
b.店鋪寶貝頁可以看寶貝購買人群的年齡結構
c.淘寶指數分析人群的年齡丶性別
2丶篩選用戶行為。
主要是挑選出跟自己類目最相關的興趣點(短期興趣丶長期喜好/收藏的一級類目丶短期搜索/瀏覽一級類目偏好),其余的月均消費金額/筆數可以視情況而定
3丶勾選“非店鋪用戶”
如果把所有標簽都篩選一遍,那么最終得到的流量會很少。
所以以上各個標簽篩選的時候是有所取舍的,結合自己店鋪需要來做篩選。比如產品有明顯的年齡段區分的,就用年齡段來劃分;產品是某個小類目的,就按照興趣點來分;店鋪江浙滬客戶最多的,可以按地域來分。
追蹤定向數據
追蹤定向中的“展現未點擊,非店鋪用戶”這一細分人群,再結合興趣點的篩選,也可以篩選出相對精準的流量。
如何提高新用戶的轉化?
用戶篩選是第一步,篩選出相對精準的流量。第二步是如何讓這部分人群有更高的轉化。
以前的思路是,先思考這部分人群有什么共性,他們共同的需求點在哪里。比如美妝定向面部護理套裝這個類目,會去思考這部分人群的共同需求是補水保濕丶美白去黃或者其他。那么我的素材和專題頁全部圍繞這個功效來講,然后定向所有的興趣點人群,這樣我就在和所有這個類目的商家競爭。比如女裝我要推廣新款連衣裙,我宣傳的就是這款連衣裙的優勢,那我就是跟這個類目的所有連衣裙產品競爭。
理論上講,池子越大,機會越多。但是相應的客戶的選擇也越多。當選擇多了,如果沒有足夠有針對性的點,就不足以打動客戶。
所以,在相對環境里,建立自己的優勢,提升自己的競爭力,是提高新用戶轉化的關鍵。
把新用戶這個大流量池打破,分成若干個小流量池,再去分別打賣點,建立相對小環境里的相對優勢。比如,我的產品江浙滬客戶最多,那我就專門做江浙滬專享優惠的素材,用專門的專題頁承接。在這個類目丶這個區域里面,客戶感到這個活動是專為我而做的,距離感瞬間就消除了,對店鋪好感度增加,覺得很親切。因為只有關心自己的人,才會專門自己做一些事情,那么購買也就順理成章了。
樂發網超市批發網提供超市貨源信息,超市采購進貨渠道。超市進貨網提供成都食品批發,日用百貨批發信息、微信淘寶網店超市采購信息和超市加盟信息.打造國內超市采購商與批發市場供應廠商搭建網上批發市場平臺,是全國批發市場行業中電子商務權威性網站。
本文來源: 如何利用DMP設置鉆展目標人群?





