淘寶賣家們需注意啦!淘寶關于食品行業標準規則又有變更了。
為了更好的規范淘寶網食品行業的市場管理,維護淘寶網食品行業的日常運營秩序,提高消費者對食品類商品的購物體驗,淘寶網根據國家相關法律法規,將新增《淘寶網食品行業標準》,并且將對《淘寶禁售商品管理規范》中的相關規定條款進行變更,從而加強對食品行業的管理。
此次的淘寶規則變更于2015年3月13日進行公示通知,將于2015年3月20日正式生效。
關于《淘寶網食品行業標準》主要的新增內容如下:
1、本行業標準適用于淘寶網食品行業賣家,食品行業主要包括一級類目“零食/堅果/特產/糧油米面/南北干貨/調味品”、茶/咖啡/沖飲、水產肉類/新鮮蔬果/熟食、酒類、奶粉/輔食/營養品/零食、傳統滋補營養品”和二級類目“保健食品/膳食營養補充食品?膳食營養補充食品、孕婦裝/孕產婦用品/營養》孕產婦奶粉、孕婦裝/孕產婦用品/營養》月子營養、孕婦裝/孕產婦用品/營養》孕產婦營養品”。
2、明確淘寶網食品行業賣家發布食品類商品的發布要求,比如:
a、預包裝食品類商品發布的時候上傳的寶貝圖片需包含食品標簽的實物圖、圖中能夠清晰的展示配料表、食品生產許可證編號、執行標準、貯存條件、營養成分表、產品標準代碼等信息內容;
b、商品發布的時候需要正確、完整填寫全部商品屬性,尤其是預包裝食品需填寫有效的食品生產許可證編號(QS)和食品標簽圖中相應的屬性信息;
c、對于不符合食品安全標準或者是證據證明可能危害人體健康的食品,賣家應該按照國家相關法律法規進行召回,并且對在淘寶網上出售的該商品做下架或者刪除的處理。
而對于應當召回的商品,賣家怠于召回的,淘寶網也將會視情節嚴重程度來采取下架商品、刪除商品、商品監管、限制商品發布、店鋪監管、店鋪屏蔽、查封賬戶等處理措施進行處理。
3、明確淘寶網食品行業賣家相應食品商品爭議處理的原則,比如:
賣家出售以下任何以明知是不符合食品安全標準的食品的,應為買家退款,若是買家要求賠償的,應再向買家支付相當于商品實際成交金額十倍的賠償金,食品的標簽、說明書存在不影響食品安全的瑕疵的除外。
a、出售過期食品或者商品外包裝上標注的生產日期晚于該商品的實際生產日期;
b、其他明知是不符合食品安全標準的商品。
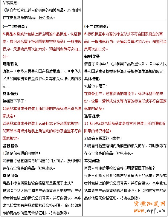
而《淘寶禁售商品管理規范》主要變更點如下:
1、將過期、失效、變質商品、含罌粟籽的調味品等調整至其他類第2目中;
2、淘寶網食品(含保健品)抽檢嚴重違規2分處罰增加添加違禁成分、,冒用批準文號等情形;
3、明確不合格的天貓食品(含保健品)按照《天貓食品管理規范》的相應規定處理;
4、明確其他類第6目標識標簽不合格與其他類第2目質量不合格的區別。
具體的變更內容如下所示:




賣家們想要好好的在淘寶上運營網店賺錢,就一定要遵守淘寶的規則,否則,影響到店鋪就不好了。
樂發網超市批發網提供超市貨源信息,超市采購進貨渠道。超市進貨網提供成都食品批發,日用百貨批發信息、微信淘寶網店超市采購信息和超市加盟信息.打造國內超市采購商與批發市場供應廠商搭建網上批發市場平臺,是全國批發市場行業中電子商務權威性網站。





