俗話說,無規矩不成方圓。淘寶試用坐擁億萬消費者全面真實的試用報告,其平臺已經被廣大淘寶賣家所熟知,并且趨之若鶩。在享受淘寶試用帶來的利益的時候,淘寶試用賣家也一定要謹記淘寶規則與規范,避免違規遭受處罰,從而得不償失。
1.以下情況,淘寶試用中心會視作為違規:
a.審核通過排期后因自身原因退出活動;
b.活動期間利用第三方軟件導致活動無法正常進行;
c.在活動確認時承諾,但活動中或活動后未履行的各種行為。
一旦違規,就會被扣6分,且視情節嚴重者淘寶試用3-6個月不與賣家合作或永久取消合作。
2.淘寶試用賣家采用不正當手段謀取利益的行為,也視為違規,包括:
a.淘寶試用賣家試圖向淘寶工作人員及/或其關聯人士提供財物、消費、款待或商業機會等;
b.淘寶試用賣家系淘寶工作人員及/或其關聯人士,且該淘寶工作人員未依據《阿里巴巴集團商業行為準則》規定進行如實申報;
c.淘寶試用賣家通過其他手段謀取不正當利益的,淘寶試用中心將取消當前活動資格并且永久無法參與試用中心活動。
d.報名參加淘寶試用中心的任何商家和任何商品的題目或者店鋪介紹商品描述中,禁止標注【試用中心推薦】的字樣。
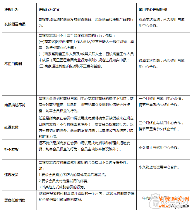
附《淘寶試用中心商家處罰規則》

樂發網超市批發網提供超市貨源信息,超市采購進貨渠道。超市進貨網提供成都食品批發,日用百貨批發信息、微信淘寶網店超市采購信息和超市加盟信息.打造國內超市采購商與批發市場供應廠商搭建網上批發市場平臺,是全國批發市場行業中電子商務權威性網站。
本文來源: 淘寶試用賣家違規處罰規則





