一、項目介紹
店鋪級別:天貓專賣店

類目:運動/瑜伽/健身/球迷用品
團隊:自有運營、客服、物流團隊
貨源:品牌經銷商,獨立生產線,銷售額占品牌占比60%-80%
開店時間:2014/1/21
類目行業情況:
(1)類目細分:文體--運動/瑜伽/健身/球迷用品--跑步機/大型健身器械--跑步機
(2)熱銷品牌排行TOP5

(說明:“億健”品牌連續三年保持跑步機類目銷量第一,品牌市場占有率較高)
(3)賣家城市分布TOP5

(賣家地域高度集中,產業帶群,導致后期運營的價格、思路等一系列同質化和惡性競爭)
二、項目剖析
項目問題:
(1)聚劃算
①品牌分5分,聚劃算通過率高
②聚劃算缺乏系統思路,單坑產出低
(2)運營思路
①配合單品推廣思路,有選擇性的單品報名參團,達到單坑高產提高全店銷售額和全店營銷的目的
三、解決方案
難點分析:
參團過程拆分,細節優化
執行方案:
參加聚劃算。快速獲得用戶增加品牌曝光度,避免推廣工具缺陷快速獲得流量,積累銷量人氣
(1)活動報名:商品團(傭金模式)
(2)審核通過
(3)活動準備

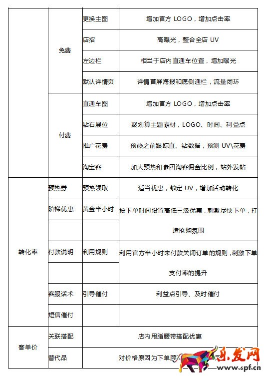
(4)活動重點

①預熱券
預熱優惠券是一個很好的營銷手段,能夠在集中的時間內吸取比較集中的流量,拉取潛在客戶群。
②預熱券小技巧
<1>聚單價在69元以下建議用5元的券
<2>聚單價在79元以上建議用10元的券
<3>預熱期間買家咨詢的時候引導買家點開團提醒領取優惠券
<4>通過各種SNS類營銷工具微博、微淘、來往、微信等造勢領取限量優惠券
③聚劃算價格優惠海報(半小時未付款關閉訂單催付和提醒)

④階梯優惠,越早買越便宜,打爆半小時

⑤打造高開團提醒數,增加商品參團關注

⑥鉆展推廣素材落地頁鏈接參團頁面,增加參團展現和聚劃算公信力,且縮短買家下單路徑
⑦提前整理客服話術、增加聚劃算訂單引導,刺激下單
⑧關注細節,優化細節,達到單坑高產


四、概括總結
優化思路:“銷售額=UV*轉化率*客單價”這一公式的拆分,短板優化提高整體產出
活動拆分:活動前預熱、活動中打爆、活動后總結
優化核心:增加展現、提高關注度,明確傳達利益點,在短時間內形成搶購氛圍
樂發網超市批發網提供超市貨源信息,超市采購進貨渠道。超市進貨網提供成都食品批發,日用百貨批發信息、微信淘寶網店超市采購信息和超市加盟信息.打造國內超市采購商與批發市場供應廠商搭建網上批發市場平臺,是全國批發市場行業中電子商務權威性網站。
本文來源: 小編傾囊相授聚劃算秘籍




