各位注意!收到消息,天貓積分規則將發生變更!這次天貓積分規則的變更內容是將關閉天貓積分抵現功能!接下來跟著小編一起去看看天貓積分規則變更的詳細情況吧!
各位親愛的會員:
為了使消費者在天貓購物時獲得的天貓積分發揮更大的價值,天貓擬對積分業務進行整體升級,屆時將關閉天貓積分抵現功能。
本次規則調整于2017年4月1日進行公示,將于2017年6月1日正式生效。
關鍵變更內容:
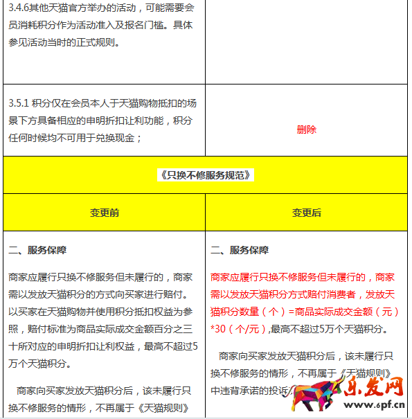
1、關閉天貓積分的抵現功能;
2、積分抵現功能關閉后的部分規則表述調整;
3、積分獲得渠道調整。
詳細變更內容:








樂發網超市批發網提供超市貨源信息,超市采購進貨渠道。超市進貨網提供成都食品批發,日用百貨批發信息、微信淘寶網店超市采購信息和超市加盟信息.打造國內超市采購商與批發市場供應廠商搭建網上批發市場平臺,是全國批發市場行業中電子商務權威性網站。
本文來源: 天貓積分規則變更:將關閉積分抵現功能





