根據我這里的統計,買標準版的比專業版的多很多。
為什么這么說,其一,我們先看一下價格,標準版的價格是1188元一年,專業版的價格是9000一年,這兩個之間的價格相差了7812元。很多剛剛創業開店的人,可能不會在數據都看不明白的情況下,不會貿然購買專業版的。
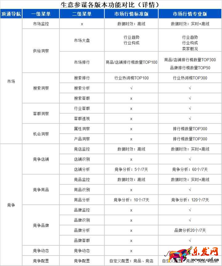
其二,我們再來看看功能差別,

新手買家用到比較多的功能,1、競爭分析。2、查詞。3、飆升詞以及熱詞。4、大盤數據,那么這些功能在標準版中已經有給我們展示出來,那么就沒必要再去買專業版的。
基礎版,也就是0元的那個,到底有沒有什么用處?
用處有,但是也可以說沒用,很多人覺得我有生參就行了,能看到每天的進店訪客,以及關鍵詞,但是這對于剛剛接觸淘寶電商的人來說,可能夠了,但是一旦你想做一點深入的數據分析,你就會發現,沒有生參,我寫個標題都是亂寫。俗話說,無數據,不電商也是這么來的。
如果你這邊是新手,對數據分析各種功能都還在摸索中,那么我這邊建議你直接去租一個就行了。等你熟悉了以后再考慮買一個官方版本的
打個比方,比如你去買啤酒,第一種是5塊錢,第二種是3塊錢,你會選哪個呢,杜克大學商學院,就曾經做過這樣一個實驗,買5塊和3塊啤酒人數的比例是2:1 ,記住這個結果,而這個時候,在前兩種啤酒中,加入了新的選項,8塊錢更好的啤酒,在這個時候,已經沒有人去買3塊錢的啤酒了,因為所有人腦子里,回想的都是一句話,我為什么喝最差的呢,我最起碼要選個中間的,同理,但你去買手機時,你會看到旗艦版,標準版,基礎版,旗艦版往往價格高得離譜,和基礎版又與乞丐版無疑,因此80%以上的人都聰明的選擇了標準版,并深以為是自己做出的最明智的選擇,卻不知你只是提線木偶,價格直言全憑商家的一雙大手,這就是著名的慣性支出,你看懂了嗎?
樂發網超市批發網提供超市貨源信息,超市采購進貨渠道。超市進貨網提供成都食品批發,日用百貨批發信息、微信淘寶網店超市采購信息和超市加盟信息.打造國內超市采購商與批發市場供應廠商搭建網上批發市場平臺,是全國批發市場行業中電子商務權威性網站。
本文來源: 淘寶生意參謀買什么版本的人比較多?





