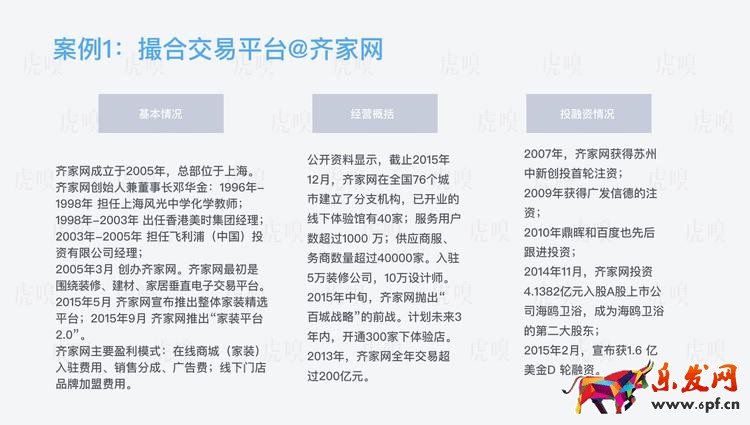
2016年開春,隨著各對樓市的政策調整,房地產又開始升溫。此外,今年開始施行的“二孩政策”刺激了市場上大戶型房的需求。相比關注房地產,往往我們忽視了一個超過3萬億市場規模的家裝行業,其正被超過15萬家傳統家裝公司所分食,而移動互聯網時代下催生了一批家裝O2O創業公司誕生。“互聯網+家裝”,會對原來的傳統家裝進行何種程度的顛覆?
在此背景下,虎嗅對中國家裝O2O行業做了一份行業研究報告,圍繞傳統家裝公司互聯網轉型及家裝O2O行業發展現狀與趨勢進行了系統分析,報告還對整個家裝行業生態、產業邏輯進行了梳理,并選取了國內外代表公司作為案例研究,展開經營層面的解析。




































樂發網超市批發網提供超市貨源信息,超市采購進貨渠道。超市進貨網提供成都食品批發,日用百貨批發信息、微信淘寶網店超市采購信息和超市加盟信息.打造國內超市采購商與批發市場供應廠商搭建網上批發市場平臺,是全國批發市場行業中電子商務權威性網站。
本文來源: 超3萬億市場的家裝行業,如何被分食



